恒保高硼硅防火玻璃,提升單片防火好質量——凱盛高硼硅玻璃廣東代理商

2021/4/30 4307419

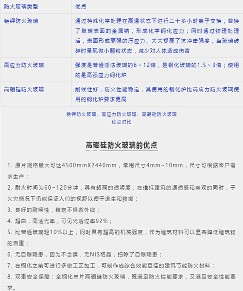
防火玻璃

恒保致力于推廣更安全有效的單片防火玻璃系統,作為契機,

2020年與鳳陽凱盛達成共識并成為其高硼硅4.0防火玻璃的廣東地區代理!


硼硅玻璃,也稱高硼硅玻璃,素有“玻璃之王”稱號,使用量第二大,主要成分是 80%左右的氧化硅,14%左右的穩定氧化物(氧化硼、氧化鋁)以及5%左右的助熔劑(氧化鈉、氧化鉀)。  因為離子鍵的作用,其具有良好的熱學性能、力學性能及化學穩定性能,密度輕,強度大。

恒保高品質高硼硅單片防火玻璃,是高硼硅4.0系列單片防火玻璃,是硼硅酸鹽特種玻璃,是一種性能優異的功能玻璃。高硼硅膨脹系數低,在強火焰下不會因為高溫而炸裂或變形,具有良好的化學穩定性和力學性能,軟化溫度高、重量輕、機械強度大、耐候性好,是單片防火玻璃首選材料,也可以采用鍍膜、中空等方法制成綜合效能更佳的建筑節能防火材料。


適用場所





高硼硅防火玻璃主要應用于防火幕墻、防火隔墻、防火地臺、采光頂、擋煙垂壁、防火欄桿、防火門窗、電梯井道、軌道交通站臺屏蔽門、軌道機車門窗等領域??梢约铀畤娏芴娲?/span>A類隔熱型防火玻璃系統,可廣泛應用于建筑中庭、步行街防火玻璃及建筑防火隔斷。


高硼硅防火玻璃,主要優勢在于采用高硼硅原片制成的單片防火玻璃,其具有很高的透明度,使建筑的通透感和美感非常強,在火災情況下仍能保證人們的視野以便于逃生和救援。

防火玻璃



恒保工廠環境

高硼硅玻璃原片倉

自動化切磨洗生產線

專業高硼硅防火處理爐


恒保高品質高硼硅防火玻璃,提升單片防火好質量!歡迎大家了解選購!


文章源自:  高硼硅防火玻璃

鶴山市恒保防火玻璃廠有限公司      https://www.hbglass.net



推薦新聞