狂熱下的防火玻璃 亂象與前行

2019/6/24 4291719
每個人都是有自己的使命的,并且這種使命是客觀存在的,不以人的意志為轉移,無論你是否愿意接受,無論你是否意識到,是否感覺到它的真實存在,這種使命伴隨人出生而降臨到每個人身上。
 
從某個角度來說,防火玻璃是帶有使命屬性的產品,控制火勢蔓延或隔煙的性能,在發生火災時為人員、財產、建筑物的救護創造了重要條件,最大限度地降低了損失,它的出現便貼上了安全的標簽。
 
直觀的功能和使命,使得從事防火玻璃業,成了一份具有社會責任感和可以值得驕傲的偉大事業。
 
理論上,防火玻璃業因使命而偉大。但,當前狂熱的防火玻璃產業,潑一盆冷水,或是一種旁觀者的責任。
 
理由?可以從對防火玻璃發展脈絡的梳理中得到底氣。

《建筑防火通用規范》的助推作用
 
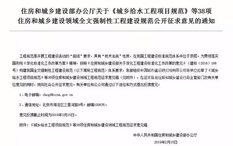
2019年2月2日,住建部辦公廳發文,征求住建領域38部全文強制性工程建設規范意見。

 
征求住建領域38部全文強制性工程建設規范意見

征求住建領域38部全文強制性工程建設規范意見

其中,《建筑防火通用規范》全文強制性規范在征求意見之列。第6點建筑構造與裝修中明確了防火門、防火窗、防火卷簾和防火玻璃墻的要求:

6.3.9 位于建筑內防火分隔處的防火窗應符合下列規定:

1.位于防火墻或耐火極限要求不低于3.00h的防火隔墻上的防火窗,應為甲級防火窗;位于其他防火隔墻上的防火窗,應為乙級防火窗;

2.應能在火災時自動關閉;

3.關閉后的防火窗應具有煙密閉性能。

6.3.10 位于防火分隔處的防火玻璃墻,其耐火極限不應低于本規范對相應位置處防火隔墻的耐火極限要求。

2015年5月1日國家標準《建筑設計防火規范》GB 50016—2014實施,原《建筑設計防火規范》GB50016-2006和《高層民用建筑設計防火規范》GB50045-95同時廢止。到今天的《建筑防火通用規范》一個重要的變化是“強制性規范”,在規范總則里明確了“當其他專項工程建設標準中有關防火的規定與本規范抵觸時,應執行本規范的規定?!笨梢娖浞萘俊?/div> 
《建筑防火通用規范》盡管只是征求意見,但背后將是龐大的防火玻璃市場,嗅覺靈敏的企業已開足馬力展開市場掠奪。
 
6月玻璃工業展上一臺生產防火玻璃的鋼化爐賣出了800萬的高價。在鶴山恒保上馬的防火玻璃生產線進入調試階段。珠三角的對岸,投入巨資的銀建新上馬的防火玻璃生產線已順利投產,如火如荼。在江門,傳出兩條高硼硅防火玻璃生產線即將點火的消息。市場靈敏的索奧斯、華彩的設備已悄然落地……
 
始于1990年參與多項國家和行業標準起草的北京格林京豐,堅持超過20年的鶴山恒保,不斷取得自主知識產權的廣東金剛,與德國肖特攜手合作的特納……這些低調的專業防火玻璃企業開始成為焦點,中山中佳、廣東南亮、東莞遠玻等企業也開始發力,展開市場的競爭。
 
防火玻璃的火熱背后,除了業主安全意識提高和市場需求量日漸增大的原因外,國家政策對防火的規范毫無疑問起到了強有力的助推作用。

防火玻璃的分類
 
20世紀70年代英國出現防火玻璃,隨后歐美國家逐步大量生產使用,在全球范圍內,一些氣候干旱少雨的地區,尤其是引發火災可能性較大的中東地區,對防火玻璃需求量更高。
 
我國防火玻璃起步時間大致在20世紀80年代,每個新興的領域都存在行業集中度不高,企業技術水平參差不齊、規模小、質量不穩定等特點,防火玻璃行業也沒有例外。從單片、復合到高硼硅,中國的防火玻璃發展脈絡與世界接軌并趨于穩定。
 
防火玻璃按結構型式分為防火夾層玻璃、薄涂型防火玻璃、單片防火玻璃和防火夾絲玻璃。其中防火夾層玻璃按生產工藝特點又可分為復合防火玻璃和灌注防火玻璃。
 
回顧防火玻璃的發展史,主要經歷了“用水玻璃干燥的方法得到防火玻璃”“丙烯酰胺類防火玻璃”“單片型防火玻璃”“復合防火玻璃”等四代產品。
 
用水玻璃干燥的方法得到防火玻璃。是通過在水玻璃中添加醇類有機改性劑或無機固化劑,在恒溫恒濕的的條件下脫去水分復合得到。玻璃加工過程中無法鋼化,易碎易破損,易出現針尖大小氣泡,長期使用玻璃邊部易失去水分而發白等成為了其缺陷。早期生產工藝由皮爾金頓和成都消防科研所成功研制,但使用廠家較少。
 
丙烯酰胺類防火玻璃早期在九十年代由天津消防科研所研制,這種防火玻璃常見的叫法是灌漿防火玻璃,目前國內廠家大部分使用此方法生產防火玻璃,國外無此生產工藝。但存在耐老化性能差,玻璃經過長期太陽照射,容易出現發黃、氣泡、漏液等現象。
 
水晶硅等復合防火玻璃,采用特殊二氧化硅強大的成膜性用現澆法(castinplace)而生產的防火玻璃。這種方法由德國Vetrotech公司研發,使用僅三十年。國內生產廠家也在逐步引進和研發此技術。由于此種防火玻璃采用無機物進行加工,可達到較為穩定的防火性能和外觀質量,抗老化性能強,還有防熱輻射、防火性能等優勢,國際上廠家對用戶承諾質保5年,實際上使用10年也基本不出現問題。但其價格是單片防火玻璃的數倍。為了提升安全性、穩定性、節省后期費用,國內也有大面積使用此玻璃的案例。

單片型防火玻璃目前類型多樣:銫鉀單片防火玻璃、高硼硅防火玻璃、微晶防火玻璃等。其中,單片銫鉀防火玻璃是中國企業發明的生產方法,此種防火玻璃質量輕耐火時間長,是建筑玻璃的不錯選擇。但長期使用后容易出現表面應力松弛,或因表面及邊部劃傷損傷導致失去部分防火性能,因此需要控制使用范圍。單片銫鉀防火玻璃耐火時間在1-1.5小時。
 
高硼硅防火玻璃,首先是由德國肖特公司研發生產,國內近年來也有廠家成功研制出生產方法。高質量高硼硅防火玻璃可達到3小時耐火極限,但生產合格產品較難,產量低,高硼硅作為原料的價格讓中小規模企業望而卻步。
 
高硼硅防火玻璃火了
 
然而,高硼硅防火玻璃開始火了。
 
高硼硅防火玻璃是近年來新研發的一種高化學穩定性、耐高溫、高透明的硼硅玻璃原片通過特殊工藝加工制成,是一種安全性高的全鋼化非隔熱型單片防火玻璃,此類單片不同于單片銫鉀防火玻璃。高硼硅防火玻璃的不同厚度經過權威檢測都可達到耐火極限3小時,而單片銫鉀防火玻璃只可達到1小時,且不穩定。
 
高硼硅防火玻璃中硼硅含量高,硼占比12.5~13.5%,硅含量78~80%,由此造就高硼硅防火玻璃超強的耐酸性和耐堿性,可適應溫差520℃,可長期處于750℃高溫無任何變化,軟化點可達850℃以上。
 
這一次,中國玻璃企業在高硼硅防火玻璃的研發上沒有落后。
 
2018年4月3日,中國建筑玻璃與工業玻璃協會在安徽六安召開了《建筑用硼硅酸鹽防火玻璃》團體標準討論會。
 
2018年12月7日,中國建筑玻璃與工業玻璃協會在蘇州召開了《夾層玻璃用乙烯-乙酸乙烯酯共聚物(EVA)中間膜》和《建筑用硼硅酸鹽防火玻璃》團體標準審查會。
 
2019年5月第30屆中國國際玻璃工業技術展覽會“風雨同舟三十載,攜手邁向新征程”的展會30周年活動上,《建筑用硼硅酸鹽防火玻璃》團體標準發布實施。
 
2019年2月22日,河北富晶特玻新材料科技有限公司硼硅玻璃生產線生產的硼硅防火玻璃基片,通過了國家玻璃質量監督檢驗中心耐火3小時測試。這標志著我國第1家、全球第二家硼硅防火玻璃量產成功。耐火3小時是GB 15763.1-2009《建筑用安全玻璃第1部分:防火玻璃》標準中非隔熱型防火玻璃(C類)耐火極限的高要求。

 2019年6月21日我國首條硼硅4.0防火玻璃新材料生產線科技成果發布暨論壇會議

2019年6月21日我國首條硼硅4.0防火玻璃新材料生產線科技成果發布暨論壇會議在河北邢臺召開,河北富晶特玻新材料科技有限公司硼硅4.0防火玻璃新材料發布。中國建筑玻璃與工業玻璃協會專家評審組組長許武毅宣讀產品認證意見:該產品生產線是國內首條規?;a硼硅4.0平板玻璃的生產線,經第三方檢測機構檢驗,性能符合JC/T 2451-2018《硼硅酸鹽平板玻璃》標準要求。
 
據了解,硼硅4.0浮法玻璃超強耐火3小時以上,同等體積玻璃輕8%以上,6 mm厚大于90%的高透光率,強度高,良好的耐水、耐化學侵蝕性等優點經鋼化后可用于建筑單片防火門窗,也可以做中空、復合防火玻璃的組件。產品填補了國內空白,產品性能指標達到國內先進水平,其中防火性能指標達到國際先進水平,可以替代進口產品。


狂熱下的亂象
 
盡管防火玻璃的安全性有目共睹,較鋼化玻璃、LOW-E玻璃、夾膠玻璃等的規模與產值而言仍只是小眾,市場占有率更無法撼動傳統玻璃。然而,在高售價的利益驅動下,防火玻璃行業缺乏自律,各種亂象也隨之開始狂熱。

高通過率的“佯”品檢測
 
未達到防火玻璃生產技術標準的企業,用高仿或者直接購買第三方合格防火玻璃的送樣檢測“佯”品通過后排產與樣品不一致的防火玻璃,此現象并不罕見。

20%自爆率如何測試
 
單片防火玻璃20%自爆率能否成為行業標準?檢測就一直有空子可鉆,通過長時間燃燒的方式測試,如果是大規模抽檢,這樣的檢驗方式顯然是不現實的。

責任界定的標準
 
發生災情后,影響對火場狀況的判斷因素有很多,對責任事故的認定也是復雜的,如何界定是防火玻璃的質量問題,還是安裝問題、外力問題、其它關聯材料問題?

生存的價格戰
 
防火玻璃的價格亂象早已存在,相同產品,不同企業間差距可高達數倍,毫無疑問,背后隱藏的是質量問題。如何平息價格之戰?

設備工藝要求
 
鋼化爐、中空線等設備企業是否迎來新的增長點,以焦點高硼硅防火玻璃為例,鋼化的溫度、風量、結構都有新的技術門檻,是巨頭設備企業的專屬還是新興設備企業的超車機遇?
 
……
 
現狀下的防火玻璃行業到底是“虛火”過盛還是大勢所趨?
 
亂象下,有實力的企業選擇原則堅守,抗風險能力弱的企業正在彷徨,保守的企業選擇觀望伺機出手。
 
2019年8月,中國佛山“第一屆防火玻璃品牌大會”,一場或聚齊頂尖防火玻璃企業的盛會,這些問題將經歷火拼,然后,涅槃重新出發。

這一切,皆防火玻璃的使命感使之。
 
第一屆防火玻璃品牌大會

第一屆防火玻璃品牌大會

第一屆防火玻璃品牌大會

第一屆防火玻璃品牌大會

第一屆防火玻璃品牌大會

第一屆防火玻璃品牌大會


文章源自:新玻網馮明-https://www.glacn.cn/news/show-10540.html


推薦新聞